Images

These images show the overlay of eigenfunction on level 1,2,3,4. This is to show that there is a preservation(with renormalization) of the eigenvalues and the symmetry of their eigenfunction


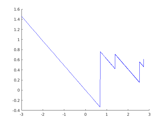
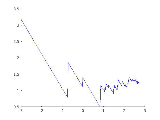
These images show the our distance metric evaluated across different levels utilizing a single starting point.

Here we have the eigenvalue counting functions for level 1,2,3,4

Finally we include the Weyl plots for level 1,2,3,4

Spreadsheets

Eigenvalues with Multiplicity and Symmetry Types Eigenvalues

Distance Data Distance

All files

Click to download a zip file containing all the data

Download